Deutsche Telekom T-Gallery Automation (2012-2013)
iPad app for controlling the T-Gallery
Navigation in the app with inserted sample screens from the Adobe Fireworks® mockup (screenshot OmniGraffle®).
Complete information architecture of the app (screenshot OmniGraffle®)
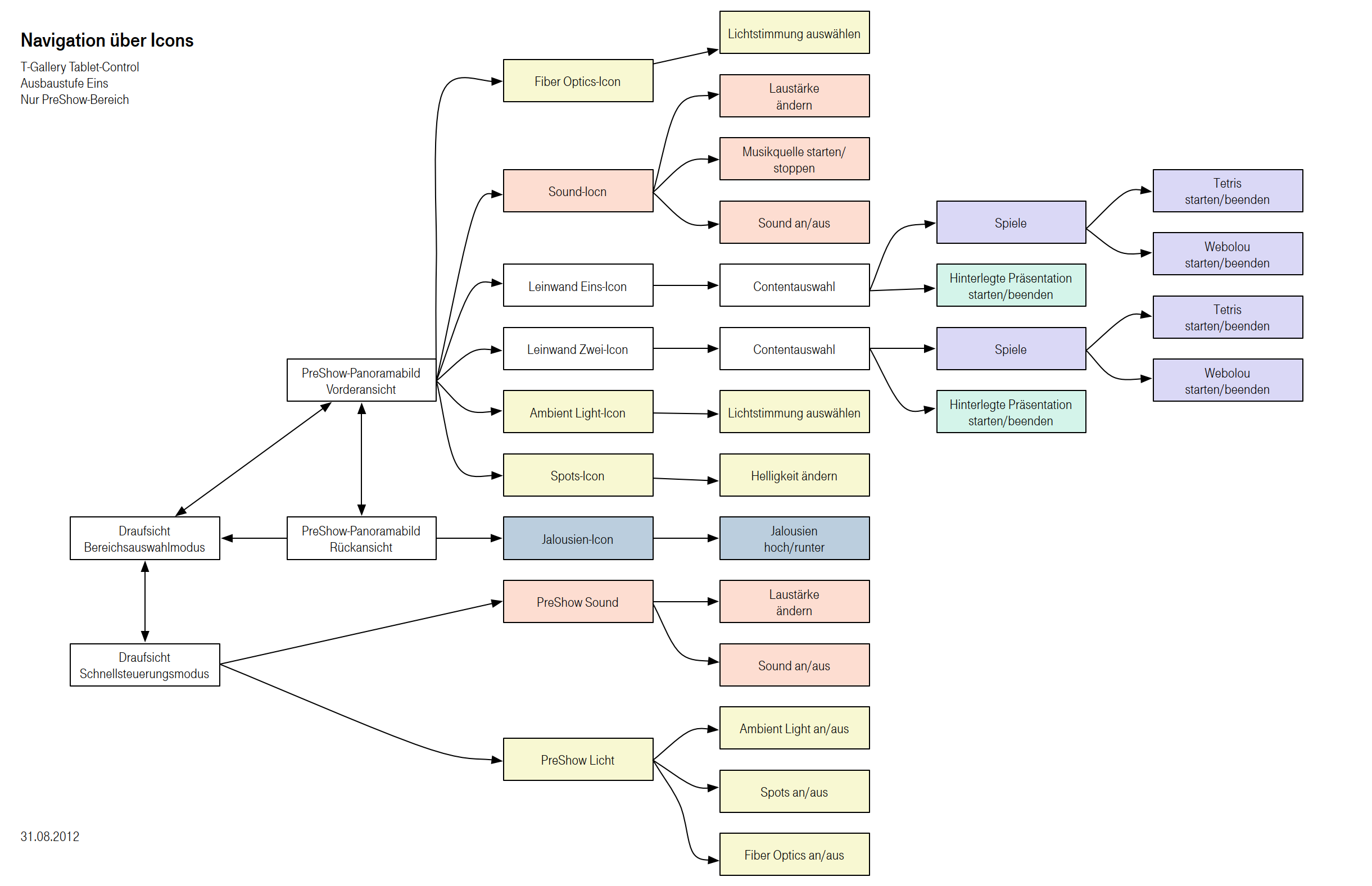
Navigation via icons (screenshot OmniGraffle®)
Navigation via menus (screenshot OmniGraffle®)
Client:
Services provided:
Conceptual Design, UX/UI Design
Tools used:
OmniGraffle®, Adobe Fireworks®
Problem/Requirements:
The T-Gallery, an interactive showroom of Deutsche Telekom, offers various areas where lighting, background music, screen displays, and blinds can be controlled independently from a central control room.
Presenters require a user-friendly solution to have direct control over the T-Gallery.
Solution:
Straightforward iPad application for comprehensive control of the T-Gallery.
Users can select their current area from a top-view representation and navigate to a virtual 3D view of the room.
Mood lighting can be conveniently adjusted using preset options or customized manually.
Volume control is easily accessible and adjustable from any screen within the app.
