Bauder Gefälledämmungsplaner (2019)
Web app for calculating installation plans for insulation boards on flat roofs
Login screen (screenshot Axure™ prototype)
Dashboard with an app tile for launching the Gefälledammungsplaner and possible other applications (screenshot Axure™ prototype).
List of all customer projects (screenshot Axure™ prototype)
New Project Wizard Step 1: Project data (Axure™ prototype screenshot)
New Project Wizard Step 2: Selecting the roof shape (Axure™ prototype screenshot)
New Project Wizard Step 3: Specifying roof edge lengths (Axure™ prototype screenshot)
New Project Wizard Step 4: Specifying penetrations (Axure™ prototype screenshot)
New Project Wizard Step 5: Specifying the drainage type and position (Axure™ prototype screenshot)
New Project Wizard Step 6: Selecting the material for the sloped insulation panels and defining the initial height (screenshot Axure™ prototype)
New Project Wizard Step 6: Selecting an optional base insulation (Axure™ prototype screenshot)
New Project Summary wizard with calculated slope plan (Axure™ prototype screenshot).
Calculated BOM (screenshot Axure™ prototype)
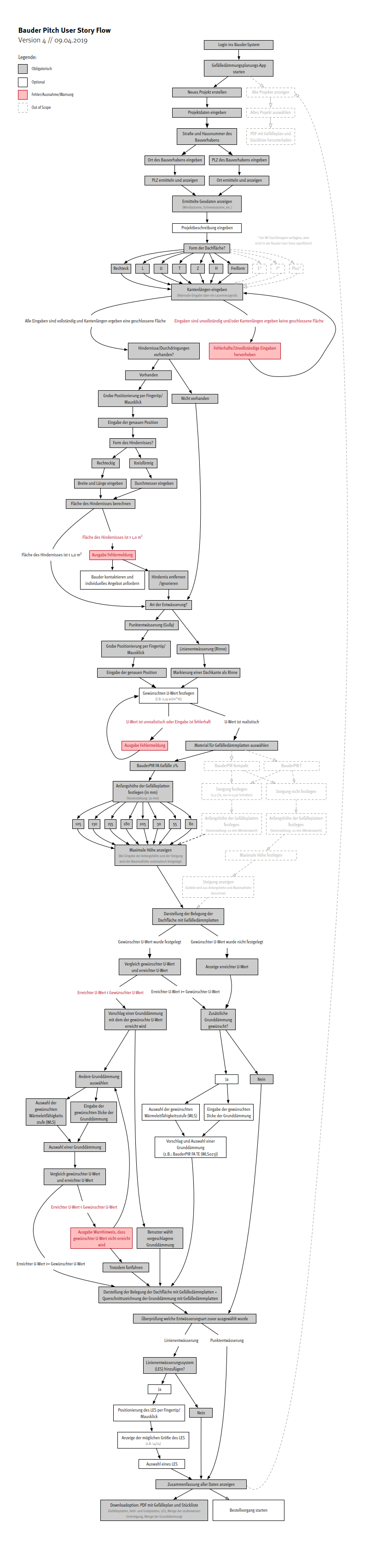
Schematic representation of all possible user interactions (screenshot OmniGraffle®)
Client:
In collaboration with:
4 Developers
Services provided:
Conception, UX/UI design, Product Management, Support in the implementation of the frontend
Tools used:
Axure™, OmniGraffle®, HTML/CSS, Bootstrap Framework, jQuery
Problem/Requirements:
Foam insulation panels are utilized to seal flat roofs, reducing heat loss. By effectively insulating the flat roof with foam panels, the amount of heat escaping from the building is minimized. This insulation method helps enhance energy efficiency, maintain comfortable indoor temperatures, and reduce heating costs.
During the tile installation process, it is crucial to ensure proper water drainage by creating a slope. The slope allows rainwater to run off the surface effectively, preventing water pooling or stagnant areas. By incorporating a suitable slope, the tiles facilitate efficient water drainage, preventing potential water damage and maintaining the integrity of the roof structure.
The calculation of an installation plan for optimal drainage of insulation boards can be a complex and time-consuming task. It involves considering various factors such as the roof dimensions, desired slope, and placement of the insulation boards. Additionally, ensuring compatibility with building codes and regulations adds further complexity. As a result, generating an accurate and efficient installation plan requires expertise and meticulous calculations.
Solution:
Artificial intelligence (AI) is employed to automate the calculation of an optimal laying plan for insulation boards, including the associated material bill of materials. This AI-powered solution leverages advanced algorithms to analyze various factors such as roof dimensions, desired slope, and material specifications. By processing this data, the system generates an optimized laying plan that ensures effective drainage while minimizing material waste. This streamlines the planning process, saves time, and enhances accuracy in determining the required materials for the insulation board installation.
The application offers a user-friendly interface that enables easy creation of the roof surface without the need for a CAD program or prior knowledge. Users can effortlessly define the roof shape and dimensions, including any penetrations or desired positions for drainage. The intuitive tools and features within the application simplify the process, allowing users to generate an accurate representation of the roof surface quickly and efficiently.
During the material selection process, the application automatically calculates the heat transfer coefficient. This calculation is performed based on the specific properties and characteristics of the chosen materials. By automatically determining the heat transfer coefficient, the application ensures accurate and efficient assessment of the thermal performance of different material options. This feature assists users in making informed decisions when selecting materials for optimal insulation and energy efficiency.
The application provides integrated project and customer management functionalities, streamlining the handling of projects and customer interactions. Users can efficiently manage project timelines, tasks, and resources, while also maintaining a comprehensive view of customer information, communication history, and preferences. This integrated approach enhances collaboration, improves efficiency, and enables effective customer relationship management throughout the project lifecycle.
Disclaimer
Axure™ ist die Marke oder eingetragene Marke der Axure Software Solutions, Inc.OmniGraffle® ist eine Marke oder eingetragene Marke von The Omni Group (Omni Development, Inc.)
Sämtliche in den Screenshots oder Videos der Mockups und Prototypen erkennbare Daten wie Vor- und Nachnamen, Firmennamen, Ortsbezeichnungen, Adressen, Telefonnummern, Produktbezeichnungen, Datumsangaben, Uhrzeiten, E-Mail-Adressen, GTINs, IDs, Leistungskennzahlen etc. sind frei erfunden bzw. rein zufällig gewählt und dienen nur der Illustration. Namensähnlichkeiten mit lebenden oder toten Personen sind rein zufällig und unbeabsichtigt.
